0102030405
16 channel NPN Digital output io module
Parameters
| LC2486 (PNP type) digital output module Electrical parameters | |||
| Number of output channels | 16 | Type of load | Inductive load, resistive load, lamp load |
| Output signal type | NPN | Whether isolated or not | Optocoupler isolation, 3750Vrms |
| output voltage | 24V DC | Indicating light | Green LED per channel |
| Output current | 0.5A/channel (maximum), 2A/8 channels | System side current consumption | 35mA |
| Port protection | Over current protection | Module failure alarm | support |
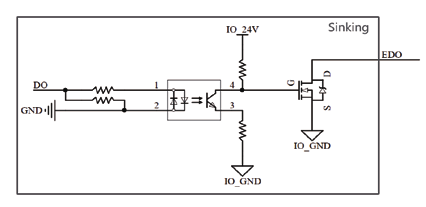
| Output switch frequency | 500Hz(Max) | Schematic diagram of input circuit | ![]() |
| On state impedance | 0.2 Ω | ||













